简介:
telegram AI全自动翻译客服机器人源码/带视频搭建教程
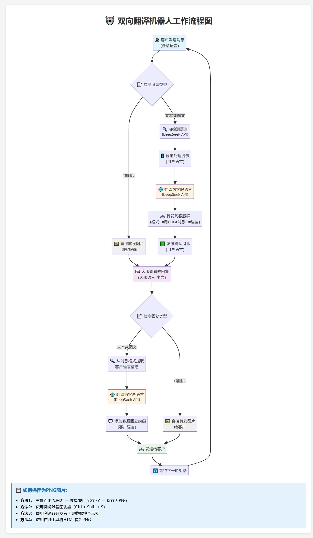
功能说明:
1.双向功能,这个不用说
2.将客户消息翻译为客服配置的指定语言,不管客户消息是哪个国家的语言,只要是Deepseek能识别的语言都可以。
3.将客户发送的消息翻译为符合客户国家口语习惯的语言
图片:



© 版权声明
文章版权归作者所有,未经允许请勿转载。
THE END

telegram AI全自动翻译客服机器人源码/带视频搭建教程
功能说明:
1.双向功能,这个不用说
2.将客户消息翻译为客服配置的指定语言,不管客户消息是哪个国家的语言,只要是Deepseek能识别的语言都可以。
3.将客户发送的消息翻译为符合客户国家口语习惯的语言



樵渔匹 | 打破普通人的信息壁垒,提升认知、财商、睡后收益!
🔰 汇聚各大平台优质付费课程,一顿烧烤钱改变你的命运!
🔰 每天更新AI变现、网赚项目、引流技术、电商运营、脚本源码等资源
🔰 本站VIP 限时特惠,38/月、58/年(月底涨价)
🔰 开通永久VIP合伙人权益 98元(限时,余12席位)
🔰 开通VIP全站资源免费下载,欢迎加入!
🔰 VIP可推广赚佣金,轻轻松松回本~